CS302 -- Final Exam. March 13, 2008 -- Answers and Grading Guide
Question 1 - 6 Points
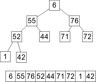
Part A:
Below we show the priority queue as an array and as a linked data structure:
When we delete the maximum element, we replace it with the last element in the array, which
is 6:
Now we percolate down -- the 6 will be swapped with 76 and 72 to yield the following -- the array
version is the answer to part A:
Part B:
Now, to add an element, we put it as the last element in the array:
And we percolate up -- here is the final answer:
Grading
Three points for each part. If you percolated, but incorrectly, you received one and a half instead
of three points for each part. If you simply deleted 76 and added 66 to the end without
doing anything else, you received zero.
Question 2 - Ten Points
- A: b -- straightforward as above.
- B: c -- this is what makes a priority queue implementation interesting, as opposed
to using a tree.
- C: a -- drand48()*n is O(1).
- D: d.
- E: d.
- F: e.
- G: e.
- H: d - merge sort is always the same, regardless of whether the list is nearly sorted.
- I: c - this is one reason to like insertion sort.
- J: c - each edge and node is visited once, and since there are O(n) edges, depth
first search is O(n).
Grading
1 point per question -- no partial credit.
Question 3 - 8 Points
You need two procedures -- the main merge_sort() which allocates a second temporary
array and calls a recursive merge sort, and the recursive merge sort, which calls itself
recursively on the first and second halves of the array, and then calls merge() to
merge the two together. Here it is -- you could have used new instead of malloc():
merge.cpp
void do_merge_sort(double *a1, double *a2, int size)
{
int middle;
if (size == 1) return;
middle = size/2;
do_merge_sort(a1, a2, middle);
do_merge_sort(a1+middle, a2, size-middle);
merge(a1, middle, a1+middle, size-middle, a2);
for (i = 0; i < size; i++) a1[i] = a2[i];
}
void merge_sort(double *a, int size)
{
double *a2;
a2 = (double *) malloc(size*sizeof(double));
do_merge_sort(a, a2, size);
free(a2);
}
|
Grading
- Two procedures, one of which is recursive: 1 point
- Allocating/freeing an extra array: 1 point
- Getting the base case down (size == 1): 1 point
- Making a recursive call for the first half: 1 point
- Making a recursive call for the second half: 1 point
- Getting the math & pointers right: 1 point
- Calling merge() at the end: 1 point
- Copying the second array back to the first: 1 point
Question 4 - 6 Points
The answers are A, C and D.
B is not possible, because you need to print out the children of "You" before "Me".
E is not possible, because you need to print out the children of "Don't" before "Me".
F is not possible, because you need to print out the children of "Babe" before "Free".
Extra Credit: The song is "You Keep Me Hangin' On", originally
a Motown hit for the Supremes in 1966. I can't say that the version I had in
mind was that one, but the cover by Wilson Pickett, which is worth the
buck on Itunes/Amazon if for no
other reason than the beginning, where the bass does a brilliant
disconnect from the rest of the band.
In 1986, Kim Wilde made a dance-oriented remix, which is how most people remember the song,
and while the remix is good for what it is, Kim doesn't even attempt to communicate the
pain and suffering that the good Mr. Pickett is exhibiting.
Other covers were also made by Rod Stewart, Malanie Safka, Reba McEntire and
Vanilla Fudge (a 60's band, not to be confused with 80's industry creation
Vanilla Ice....). Wikipedia tells me that American Idol contestants have
covered the song at least four separate times.
Grading - 6 Points
- All correct: 6 points
- Five correct: 4 points
- Four correct: 2 points
- Three or fewer correct: 0 points
Half a point if you got the song, full point if you got any of the artists.
Question 5 - 6 points
This program reads pairs of first names and last names. When it reads a name it
checks to see if the last name is in the map. If so, it adds the first name to the
fns set associated with the last name, and prints out that the first name was
added. If the last name is not in the map, then it creates an instance of the LNames
class, puts the first name into the set and and adds it to the map. When the instance
o the class is created, a line is printed saying that the last name was created.
Here's the output:
UNIX> prog < input.txt
Created Woods with James
Added Ickey to Woods
Created Austin with Woody
Added Tiger to Woods
Created Woodpecker with Woody
Added Steve to Austin
Created Herman with Woody
UNIX>
Grading
- All correct: 6 points
- Minor errors: 4 or 5 points
- Flipping first and last names: 3 points
- More major errors: between 0 and 2 points
Question 6: 8 Points
This is a straightforward nested traversal, in
a6.cpp:
void print_all_names(LNMap *ln)
{
LNMap::iterator lnit;
LNames *l;
set <string>::iterator sit;
for (lnit = ln->begin(); lnit != ln->end(); lnit++) {
l = lnit->second;
for (sit = l->fns.begin(); sit != l->fns.end(); sit++) {
cout << l->lname << ", " << *sit << endl;
}
}
}
|
Grading
- Basic structure: 2 points
- Prototype correct: 1 point
- Map iterator declaration: 1 point
- Set iterator declaration: 1 point
- Traversing the map correctly: 1 point
- Traversing the set correctly: 1 point
- Printing the names correctly: 1 point
Question 7 - 8 Points
A CDF defines a probability distribution and works as follows --
CDF(x) is a number from zero to one, and denotes the
probability that a random number chosen according to the distribution is less than
or equal to x.
As such, CDF(x) must be a number between zero and one, and if x' >
x, then
CDF(x') must be ≥ CDF(x).
Part A: If x is greater than or equal to three, then
CDF(x) will be greater than one, which is impossible. Hence, we
restrict its value.
Part B: This means that the probability of generating a number less
than one according to this distribution is 1/9.
Part C: If d: The probability of b is 1/9. The probability
of c is 4/9-1/9 = 1/3, and the probabiliby of d is 1 - 4/9 = 5/9.
Outcomes a and e cannot happen.
Part D: To generate a random number, we need to start with the equation
drand48() = x2/9
And solve it for x:
drand48() = x2/9
9*drand48() = x2
sqrt(9*drand48()) = x
3 * sqrt(drand48()) = x
Therefore, q is the correct answer.
Grading
- 2 points for part A
- 2 points for part B
- 2 points for part C. Half a point if you answered b or c.
- 2 points for part D. 1 point if you answered n, o,
p or r.