CS302 Fall 2009 Midterm Exam -- Answers and Grading
James S. Plank. October 13, 2009
Question 1 - 10 Points
Grading is one point per question. If an alternative answer gave you any points, I note it below.
- Activity 1: Inserting an element into a map.
Same as a balanced binary tree: g: O(log2(n)).
- Activity 2: Creating a heap from a vector. This is where a heap excels
over a set or map, because you can create a heap from a vector in linear time: c. O(n).
I gave 0.2 points for i.
- Activity 3: Finding the minimum element of a priority queue.
The minimum element is at the root of the heap:
a: O(1). I gave 0.2 points for g.
- Activity 4: Inserting an element into a priority queue. Add the new
element to the back of the vector and percolate up:
g: O(log2(n)).
- Activity 5: Appending an element to a vector.
This is a constant time operation:
a: O(1).
- Activity 6: Counting the number of unique elements of a multiset.
You need to traverse the multiset with an iterator:
c: O(n). I gave 0.2 points for i.
- Activity 7: Creating a sorted vector from a multiset that has n elements.
Again, this simply requires traversing the multiset with an iterator:
c: O(n). I gave 0.2 points for i.
- Activity 8: Sorting a nearly sorted vector using selection sort.
There is no advantage to having the vector nearly sorted -- selection sort still
takes O(n2) operations. The answer is f.
- Activity 9: Deleting an element from a list.
a: O(1).
-
Activity 10: Sorting a nearly sorted vector using insertion sort. This is where
insertion sort does well:
c: O(n).
Here's a chart of your answers:
|
a. O(1) |
b. O(1 - e-λn) |
c. O(n) |
d. O(sqrt(n)) |
e. O(en) |
f. O(n2) |
g. O(log2(n)) |
h. O(n!) |
i. O(n log2(n)) |
| Activity 1 |
5 |
|
6 |
|
|
2 |
12 |
|
1 |
| Activity 2 |
|
|
14 |
|
|
1 |
1 |
|
10 |
| Activity 3 |
16 |
|
4 |
|
|
|
6 |
|
|
| Activity 4 |
1 |
|
3 |
1 |
|
|
15 |
|
6 |
| Activity 5 |
22 |
|
2 |
|
|
|
2 |
|
|
| Activity 6 |
1 |
|
19 |
|
|
|
2 |
|
4 |
| Activity 7 |
|
|
20 |
|
|
2 |
1 |
|
3 |
| Activity 8 |
|
|
5 |
|
|
18 |
|
1 |
2 |
| Activity 9 |
8 |
|
7 |
|
|
|
6 |
|
5 |
| Activity 10 |
|
|
18 |
|
|
7 |
1 |
|
|
And a histogram of scores::
Question 2 - 6 Points
This was simple -- just change each vector to a tree and then make sure that
no child is greater than a parent. Grading: 1 point per part.
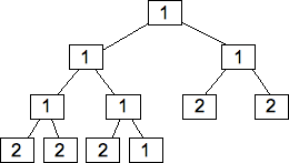
| Tree 1: Fine. 
|
Tree 2: No - 26 greater than 37. 
|
Tree 3: Fine. 
|
| Tree 4: Fine. 
|
Tree 5: Fine. 
|
Tree 6: No - 19 and 17 greater than 99. 
|
Question 3 - 11 Points
Grading was one point per answer.
- Statement A: False. The lifetime is 100, but the mean is 110, since you have to add γ to every value.
- Statement B: False. γ is the minimum value and does not affect how values are spread around the mean.
- Statement C: False. The minimum is 10.
- Statement D: True. When β equals 1, the Weibull is like the exponential. One of the things we explored
in class was how values start clustering around the mean as β increases.
- Statement E: True -- the generator will generate numbers from 10 to infinity.
- Statement F: True. The mean is 110. Roughly 60 percent of the values are lower, and roughly 40 percent are higher.
- Statement G: True. See statement D.
- Statement H: True.
- Statement I: False -- it is β that affects the shape, which is the clustering around the mean.
- Statement J: True.
- Statement K: False -- the mean is 110, so more than 40 percent of the values will be above the mean.
Grid of answers:
| Statement |
A |
B |
C |
D |
E |
F |
G |
H |
I |
J |
K |
| True |
17 |
8 |
1 |
23 |
19 |
6 |
16 |
23 |
3 |
26 |
12 |
| False |
9 |
18 |
25 |
3 |
7 |
20 |
10 |
3 |
22 |
|
14 |
Histogram of scores:
Question 4 - 12 Points
This is a nuts and bolts map/set program of the type we've gone over multiple times in class.
In
q4.cpp
#include <map>
#include <set>
#include <iostream>
using namespace std;
typedef multiset <string> stringset;
main()
{
map <int, stringset *> vals;
map <int, stringset *>::iterator vit;
stringset *ss;
stringset::iterator ssit;
int v;
string s;
while (cin >> s >> v) {
vit = vals.find(v);
if (vit == vals.end()) vals[v] = new stringset;
vals[v]->insert(s);
}
for (vit = vals.begin(); vit != vals.end(); vit++) {
ss = vit->second;
for (ssit = ss->begin(); ssit != ss->end(); ssit++) {
cout << *ssit << endl;
}
}
}
|
Grading was out of 12 points. If you gave me a program that simply shoved values
and names into one map, then traversed and printed it, you received 7 points.
Question 5 -- 12 Points
At a high level, program creates a vector where all the values less than
m are in the front of the vector and all the values greater are in the
back.
However, the exact order within the vector depends on the input. When a string
is greater than or equal to m, it is appended to the vector. When it
is less than m, then we traverse the vector to find the first value that
is greater than or equal to m, and we append that to the end of the vector,
and put the new value in its place.
I've modified program.cpp to print out the state of v after reading
each word. The new program is program2.cpp, and the last line of its output
is the answer to each part:
UNIX> program2 a < I1.txt
there's
there's a
there's a port
UNIX> program2 m < I1.txt
there's
a there's
a there's port
UNIX> program2 s < I1.txt
there's
a there's
a port there's
UNIX> program2 a < I2.txt
there's
there's a
there's a port
there's a port on
there's a port on a
there's a port on a western
there's a port on a western bay
UNIX> program2 m < I2.txt
there's
a there's
a there's port
a there's port on
a a port on there's
a a port on there's western
a a bay on there's western port
UNIX> program2 s < I2.txt
there's
a there's
a port there's
a port on there's
a port on a there's
a port on a there's western
a port on a bay western there's
UNIX>
Grading was one point per output.
Part 2
If every string is less than m, we traverse the list in its entirety for each string. That is the sum of
all numbers from 1 to n: O(n2). Grading was 2 points for this part.
Part 3
The best thing to do is to use two lists -- one for strings less than m and one for
strings greater than or equal to m. Let's name the first list small and the
second one big. When we see a string greater than or equal to m, we append it to big.
Otherwise, we append it to small, then take the first element of big, delete it, and
append it to big.
This is done in q5.cpp. You didn't have to implement it -- the above
description would suffice to get a perfect score.
#include <vector>
#include <list>
#include <iostream>
using namespace std;
main(int argc, char **argv)
{
list <string> big;
list <string> small;
list <string>::iterator lit;
string m;
string s;
vector <string> v;
int i;
if (argc != 2) { cerr << "usage: program string\n"; exit(1); }
m = argv[1];
while (cin >> s) {
if (s >= m) {
big.push_back(s);
} else {
small.push_back(s);
lit = big.begin();
if (lit != big.end()) {
big.push_back(*lit);
big.erase(lit);
}
}
}
for (lit = small.begin(); lit != small.end(); lit++) cout << *lit << " ";
for (lit = big.begin(); lit != big.end(); lit++) cout << *lit << " ";
cout << endl;
}
|
Grading here was out of 4 points.
Question 6 - 6 points
The best thing here is to narrow it down using the first two or three lines, then simply
verify that the rest of the lines adhere to the sorting algorithm. Grading was one point per output.
- Output 1: From the first two lines, it has to be selection sort or none of the above, since
the minimum value is swapped with the first one. Looking at the rest of the lines, it is indeed selection sort: b.
- Output 2: From the first two lines, it has to be insertion sort, since .15 is not the minimum
value, and .95 is not "bubbled" to the top.
Looking at the rest of the lines, it is indeed insertion sort: c.
- Output 3: Insertion sort again: c.
- Output 4: Not bubble sort since .81 isn't bubbled to the top. Not selection sort since 0.02 isn't
moved into place first. And not insertion sort since .81 is not in the first two elements of line two (and
because line three only has two sorted elements in front): d.
- Output 5: Bubble sort: a.
- Output 6: Selection sort: b.
Extra Credit
A classic from 1972: "Brandy (You're a Fine Girl)" by "Looking
Glass." One of many great songs where the backup singers earnestly
croon "Doo doo-doo doo doo...." Wikipedia tells us (here)
that it has been covered both by the Red Hot Chili Peppers and Kenny
Chesney. Ewwww.
No one got it right, although as usual, I enjoyed the guesses.